藍牙耳機之電池電量計最佳方案-RT9426
摘要
本應用文件介紹了TWS (True Wireless Stereo) 無線藍牙耳機的電池電量計方案-RT9426,以高精度、高度整合、超低Iq的特性,完全符合TWS藍牙耳機 (<50mAh) 的需求,RT9426電量計使用VoltaicGauge™ with Current Sensing (VGCS) 演算法,可準確計算電池電量 (SOC)、健康狀態、充滿容量、可使用時間和電池充放次數等資訊,搭配5µA極低的耗電與晶片體積,極少數的外部零件,節省空間的同時也降低了系統成本,適用於TWS無線藍牙耳機,智慧手錶與相關穿戴式產品的應用。
1.
概述
隨著智慧手機的普及和藍牙無線方案的成熟,穿戴式產品蓬勃發展,近年市場上成長最顯著的就是TWS真無線藍牙耳機,並有取代傳統線纜式無線耳機的趨勢,TWS耳機的左右兩只耳機無需接線連接即可獨立工作,聽音樂、通話、佩戴體感都相對傳統耳機提升許多,TWS耳機的小型體積與多功能也對內部晶片有更高的要求,RT9426提供了TWS藍牙耳機完整的電量計解決方案,使TWS的電量量測準度、耗能、晶片體積、電池的續航時間、成本、使用者對於電池電量的體驗皆能有更多優秀的表現。
2.
TWS無線藍牙耳機的電源解決方案
TWS無線藍牙耳機的小型化、便攜性、與長時間使用的特性,對於電量計會有以下技術需求:
1. 更小的IC封裝,更簡單的外部電路,更高的整合性
2. 更低的耗能,更長的使用時間
3. 對於小容量電池能有更精準的電量估測與電池健康度檢測
Richtek 提供了完整的電源解決方案:
1. 用於充電盒與耳機本體的低功耗、高準確度電量計 (Fuel Gauge) : RT9422, RT9426
2. 用於充電盒的高效率、低截止電流的開關式充電器 (Switching Charger) : RT9466, RT9470
3. 用於充電盒的無線充電收發單元 (Wireless Power) : RT1650, RT1652
4. 用於充電盒的電源管理 (Buck, Boost, LDO) : RT5707A, RT9078, RT6150
5. 用於耳機本體的低截止電流線性充電器 (Linear Charger) : RT9527A

3.
TWS無線藍牙耳機的電池特性
藍牙耳機與充電盒的電池容量和電池使用範圍相較於智慧手機是截然不同的,TWS耳機電池容量小,約20 ~ 50mAh,智慧型手機電池約2000mAh ~ 4000mAh,然而TWS耳機為了對應更快速的充電需求,TWS耳機快充電流 (3C) 卻比一般智慧型手機快充要來的大 (0.5C ~ 2C),而放電部分,TWS耳機在重度使用下大約2 ~ 3hr即會放光電量,待機時間卻可長達2天以上,相對於智慧手機重度使用約3 ~ 6hr放光電量,即便待機也不會超過2天,TWS耳機的電池負載範圍明顯比智慧手機來的廣泛。
TWS耳機電池的使用方式與智慧型手機的差異,造成了使用者對於使用時間上的估測困難,一般使用者對於智慧型手機的使用有一定認知,螢幕越大的手機電池越大,耗電也越快,連續觀賞影片、拍照、上網約4 ~ 6小時沒電,大約使用一整天便需要充電,然而對於使用TWS耳機則不然,TWS耳機電池容量小,使用者也沒有對於TWS耳機聽音樂、接聽電話的可使用時間與待機時間長短的概念,甚至左右兩耳的電池電量 (SOC) 與健康狀態 (SOH) 是不同的,會造成使用者對於可使用時間與充電時機的掌握失準,帶來困擾,總結以上TWS耳機電池廣泛的充電與放電範圍,加上兩耳電池不同的狀態,若是沒有精準的電量計告知使用者電池電量狀態,勢必對使用者的使用經驗造成不良的影響。

4.
TWS耳機的電池電量量測需求與挑戰
延續上一段討論,一組TWS耳機包含了三顆電池,一顆在充電盒中,兩顆在左右耳機本體中,這些電池不僅特性不同,電池容量也相對較小,需要透過電量計更精準的電壓與電流量測與準確的電量計算,才能提供使用者正確的電量資訊,告知使用者剩餘的使用時間,決定何時使用與充電,以提供使用者良好的使用體驗,同時,精確的電量計算也能將電池的能量完整的釋放,延長電池的使用時間。
更進一步的討論TWS耳機對於精準電量量測的需求和沒有精準電量計量測的缺點:
1. 沒有使用高精度電量計的耳機產品:在長時間使用後電池勢必會老化,不準確的電量計算會造成充電盒或是耳機在充電時無法顯示100%滿充的狀況,另外也會造成0%電量與放電截止電壓不匹配的情形,使電池能量無法完整釋放,或是造成電量未顯示0%以前,因為電壓過低而無法使用產品。RT9426擁有精準的電壓量測 (±7.5mV) 與電流量測 (±1%),可對TWS小型電池從長時間待機到重度負載放電這樣廣泛的電池負載範圍作精準的測量,並藉由VGCS演算法,對於滿充、放光、靜置、電池自放電,皆有平穩、連續不跳變的計算,提供了準確的電量 (SOC) 與健康狀態 (SOH),對於電池的狀態有極佳的掌控,不會遇到上述的問題造成使用者不佳的使用體驗。
2. 使用軟體計算電量或是大型電源管理晶片計算電量的TWS則會遭遇耗能的問題,功耗為TWS耳機相當重要的因素,若是每次量測電壓、電流資訊並計算電量都需要喚醒主晶片、MCU或是大型電源管理晶片,以現行晶片功耗5 ~ 20mA對比耳機電池30mAh左右的容量,對耳機使用時間有相當巨大的影響,在TWS與智慧手機設備相連接時或是播放音樂、通話等高負載工作時,主晶片動作是正常的,但在其他的時機,例如長時間待機狀態時,需要連續的量測並監控電池狀態的工作,交給超低耗的RT9426是較佳的選擇。
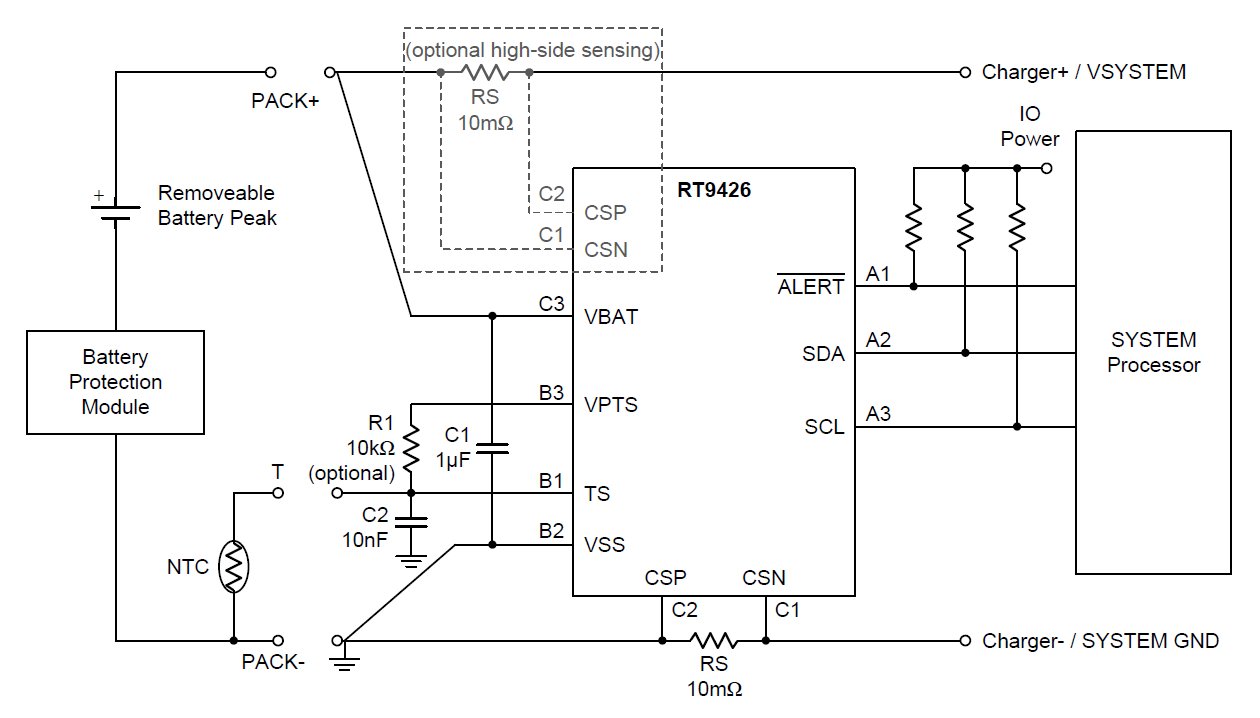
RT9426提供了精準的±7.5mV電壓量測誤差與±1%的電流量測誤差,最佳可達1%的電量計算誤差,WL-CSP的超小封裝與最低僅需1*Sense Resistor, 1*Capacitor的外部電路設計且全時運行模式14µA、休眠模式5µA的極低功耗可供35mAh的TWS耳機待機長達10個月,完美的符合TWS的設計需求。
RT9426是單節鋰離子/鋰聚合物電池使用的電量計產品,適合使用在電池模組端或是系統端,負責電量的計算和電池狀態管理工作。RT9426使用VoltaicGauge™ with Current Sensing (VGCS) 演算法,利用電池實際電壓和開路電壓之間的關係確定電池荷電狀態的增加或減少,經電流量測資訊補償以後可準確計算電池的荷電狀態 (SOC)、健康狀態 (SOH)、充滿容量 (FCC)、可使用時間 (TTE) 和使用迴圈數 (Cycle) 等資訊。加入了電流量測輔助資訊的VGCS計算方法可得到平穩的電池電量狀態,不會形成時間累積誤差和電流累積誤差,相對存在累積誤差的庫倫計演算法更具優勢,克服了電流量測誤差和電池自放電導致的電量計算錯誤。RT9426利用中斷機制提供完整的電池狀態資訊回傳服務,可向主處理器即時提供電池過高壓、過低壓、過熱、SOC下限警告和SOC變化警告等資訊回報。在大電流充電應用中,RT9426所使用的開爾文連接 (kelvin sense) 模式可消除IR壓降效應,優化充電特性,提供安全性,搭配極低的耗電與晶片體積,極少數的外部零件,節省空間的同時也降低了系統成本。


- 可應用於系統端的電量計
- 藉由專利的VoltaicGaugeTM with Current Sensing Compensation (VGCS) 演算技術計算電量 (SOC)
- 支援高邊和低邊電流量測與2.5 ~ 20mΩ的檢測電阻範圍,降低電路板的阻抗與熱累積效應
- 支援內部溫度量測與外部電池溫度量測
- 完整電池狀態監測資訊:
► 電量 (SOC), 健康狀態 (SOH), 循環次數 (Cycle Count), 滿充容量 (FCC), 預估放電時間 (Time To Empty).. etc.
- 異常狀態中斷警告:過低過高電壓警告 (UV, OV), 過溫警告 (OT), 低電量與電量變化 (US, SC), 電池插拔警告
- 超低功耗:Active : 14µA / Sleep : 3 ~ 7µA (optional) / Shutdown : 0.5µA
- 最少的外部元件:1µF x 1, RS x 1, NTC x 1 (optional)
- 晶片封裝:
► WLCSP-9B 2.29x1.74 (BSC) / Pitch 0.5mm
► WDFN-12L 2.5x4 / Pitch 0.4mm
RT9426提供完整的開發平台與軟體支援